首页 > 新闻通知 > 新闻 > 校友动态 > 正文
2月27日,中国人工智能学会公布了2025年度吴文俊人工智能科学技术奖获奖项目名单,据校友总会初步统计,科大人在本次评奖中获得两项一等奖。
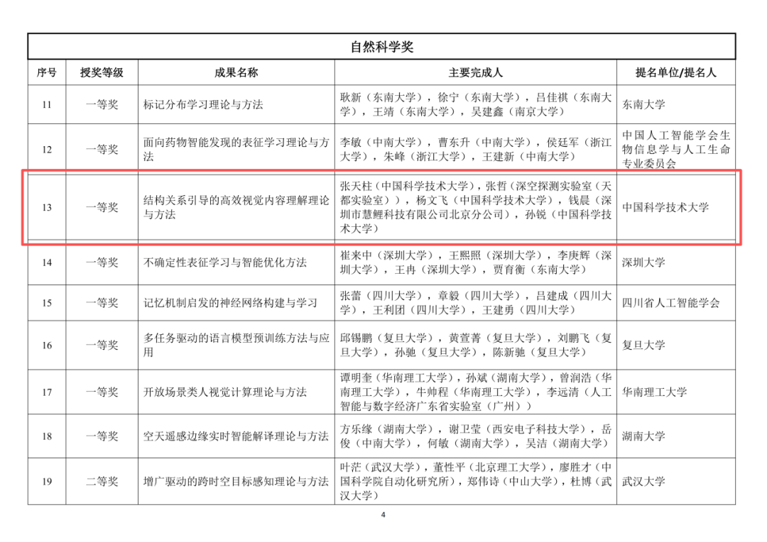
中国科学技术大学张天柱教授等以“结构关系引导的高效视觉内容理解理论与方法”项目获2025年度吴文俊人工智能科学技术奖自然科学奖一等奖。
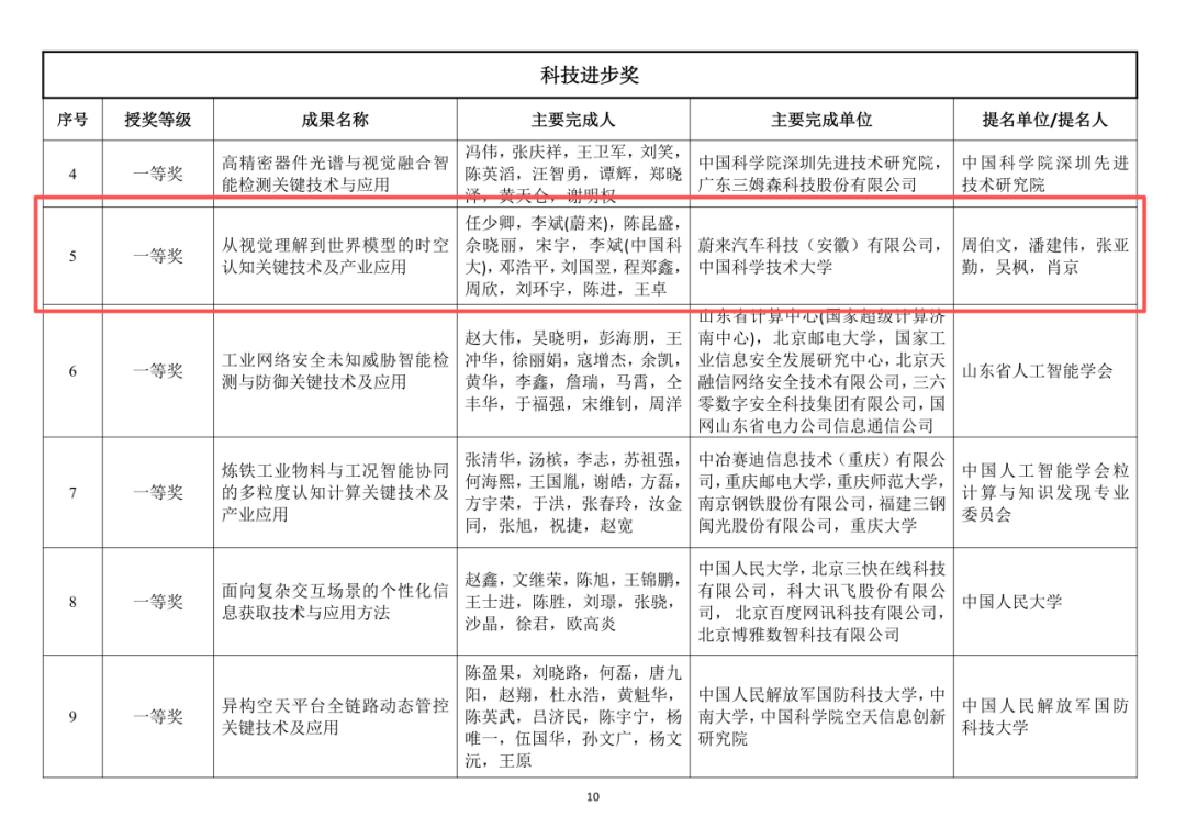
中国科学技术大学讲席教授任少卿(07218)与团队以“从视觉理解到世界模型的时空认知关键技术及产业应用”项目获2025年度吴文俊人工智能科学技术奖科技进步奖一等奖。
上一篇:三位校友入选“2025福布斯中国新时代颠覆力创始人”
下一篇:两位校友获美国光学会大奖